De vraag was een nieuwe identiteit. Wij zagen iets anders. Odink & Koenderink kreeg haar welverdiende heritage terug en hiermee het bestaansrecht voor de toekomst.
Odink & Koenderink
Easy to connect
Trots op het mooie resultaat waarin de uitdaging van de rebranding zat in het behouden van het erfgoed. Een bedrijf dat 100 jaar bestaat en vele overnames heeft doorstaan, verdient haar oorspronkelijke heritage terug. Wij doken de historie in en grepen terug naar de geschiedenis rondom het beeldmerk van Odink & Koenderink. Het oude logo werd in een subtiel nieuw jasje gestoken en het merk werd met een nieuwe digitale transformatie verder klaar gemaakt voor de toekomst.
What we did
Positionering
Branding & Identity
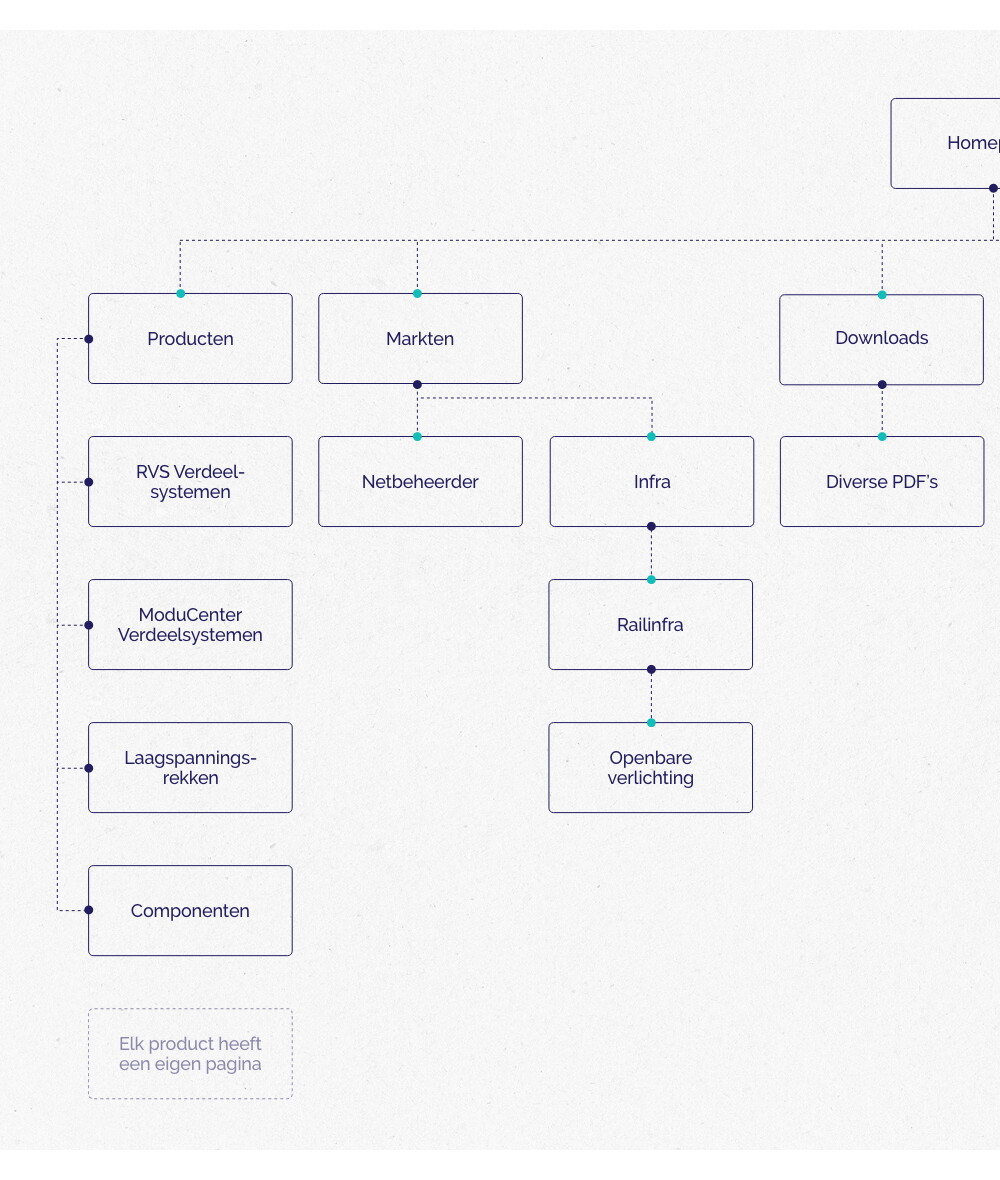
UX Design
Development
Teruggaan naar de heritage
Er is gekozen voor een logo ontwerp dat direct de betrouwbaarheid en historie uitstraalt zonder oudbollig te ogen. Het werd een ode aan de heritage met de oog op de toekomst en 'eigen identiteit'. Niet weer een nieuw hoofdstuk in de recente geschiedenis, maar terug naar de nuchtere oorsprong. Een logo voor een bedrijf dat ‘here to stay’ is en zichzelf profileert als proactieve partner.
Doorvertaald naar diverse middelen
Wat voelbaar naar voren moest komen, is de sterke basis en detailkennis die door de jaren heen is opgebouwd. Sommige werknemers werken er al meer dan 40 jaar en verlangde terug naar de oersterke identiteit van Odink & Koenderink. Door het nieuwe propositieconcept te koppelen aan visuele basiselementen, ontstond een stevig designsystem waar alle communicatiedragers uit voortvloeien.
Digitalisering van het merk
De heritage en jarenlange ervaring werd verder gecombineerd met de innovatieve kant en toekomstvisie van Odink & Koenderink. Een volledig gedigitaliseerd merk, waarbij een nieuwe website werd ontwikkeld met unieke functionaliteiten en aanvraagmogelijkheden.
UX / UI flow
De website van Odink & Koenderink is responsive en volledig schaalbaar opgebouwd om zich snel aan te passen in een sterk veranderde markt. Nieuwe diensten en markten kunnen eenvoudig worden toegevoegd en de flow is gericht om niet alleen producten, maar ook de beoogde markten en totaaloplossingen in te richten.
"Mooi om de heritage van Odink & Koenderink terug te zien in de vernieuwde huisstijl en website."
EASY TO SEE
Bekijk websiteUitgelichte cases
LET'S MEET
Get in touch with Jasper
Als digital agency uit Breda werken we samen met merken en organisaties die zoeken naar langdurige vooruitgang en strategische groei. Klanten die het belang van onderscheidend concept en high-end design beseffen. Pioniers die, zowel op korte als lange termijn, met innoverende en schaalbare digitale ontwikkeling bezig zijn. Let's groow.